$4.50+

TM Smart Placer - Houdini

I want this!

TM Smart Placer - Houdini

2 ratings

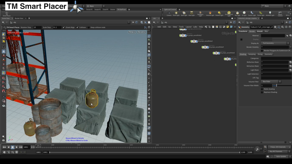
Doing manual hand placing in Houdini can be a bit fastidious with the default handles… That’s why I ended up creating TM Smart Placer !


Easily layout objects in Houdini’s viewport using a “mouse follow” behaviour and powerful features like Snap and Orient to Surface or Quick Duplicate.

Features :

  • Follow Mouse position
  • Snap to Surface Collision
  • Orient to Surface Collision
  • Rotate with Mouse Wheel
  • Scale with CTRL + Mouse Wheel
  • Quick Duplicate with SHIFT + LMB
  • Control Rotation and Scale Step behaviour


The tool has been primarily built for environment tasks like manual Set Dressing/Layout of multiple objects in a room or on a terrain. It can however be used in any other scenario where you would need to hand place objects wether it would be on the default grid plane or onto specific objects/surface.

As you can see in the video example, the tool doesn’t suffer any particular slow down with heavy geometry like scans (as moving object or as collision surface)

Few things to know before buying it :)

TM Smart Placer is Shelf Tool Button (Basically a Python Script)

It works at OBJ level, in other words, it can’t and won’t work in LOP or SOP level.

You will need at least SideFX Houdini 18.5 or newer to use it.


Thank you !

$
I want this!

Houdini Shelf Tool Button

Ratings

4.5
(2 ratings)
5 stars
50%
4 stars
50%
3 stars
0%
2 stars
0%
1 star
0%
Powered by